恒功率高压免驱动icSM500A恒流低成本方案替换芯联
由于高压LED灯带安装比较简单,可以直接用高压的驱动器来带动,一般工厂直接可以配置
高压led灯带,主材料有pcb板和透明胶料注塑成带工艺而成。成形后的带状两边有两根合
金线。光源在带子中间,质地好的高压led灯带其胶塑明度很高。优质的高压灯带其外观整
洁开净透明没有杂质,而劣质的话其外观带灰黄色。特别是柔软度好的特柔。高压led灯带
主要特点就是他的长度可以在50米或100米全亮。
高压LED灯带的包装,高压LED柔性灯带一般可以做到50~100米/卷。
高压LED灯带因为电压高,在单位长度上发热量就比低压LED灯带多很多,直接影响高压
LED灯带的寿命,一般来说高压的使用寿命在10000小时左右。 LED灯带常用于勾画各种建
筑物的轮廓,建造大型灯饰图案,各种室内装饰,小区、家庭美化等照明装饰。

但是因为有了高压灯带线性恒流IC SM500A第二代高压灯带IC方案的出现,使得这种情况
出现了改善。
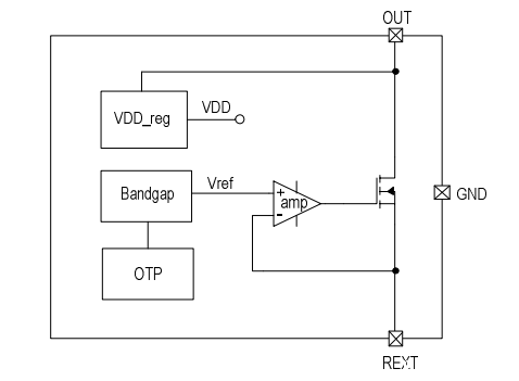
SM500A是一款单通道 LED 线性恒流控制芯片,芯片使用本司专利的恒流设定和控制技术
,输出电流由外接 Rext 电阻设置为5mA~120mA,且输出电流不随芯片 OUT 端口电压而变
化,具有较好的恒流性能。系统结构简单,SM500A外围元件极少,方案成本低。
绝大部分的第二代高压灯带恒流IC SM500A大部分应用领域为高压灯带,高压软灯条,高
压灯条。都是因为这款SM500A高压灯带IC有着以下的特点。
高压线性恒流icSM500AOUT 端口输出电流外置可调,范围 5mA~120mA.
芯片间输出电流偏差<±4%
输入电压:120Vac/220Vac
支持可控硅调光应用电路
具有过温调节功能
芯片可与 LED 共用 PCB 板
线路简单、成本低廉
封装形式:SOT89-3

在高压灯带恒流IC SM500A的设计方案上,对这款芯片的抗击浪涌雷击能力进行了提高改
善,只要是在其中添加了贴片电容以及线绕电阻的方式。降低频闪,增加芯片SM500A耐压
等等方式,使得SM500A应用在高压灯带恒流IC上增加高压线性方案的稳定性,可靠性。
有需要订购的请华体汇官网app入口电子4000336518或者联系13802567304林先生