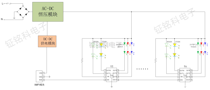
LED驱动芯片SM15155E是一款采用五路SID协议调光方案的驱动芯片。它具有65536级调光灰度,能够实现非常精细的调光效果。此外,该芯片的输出电流开启脉宽最小为160nS,能够快速响应调光指令,达到精准调光的效果。

LED驱动芯片SM15155E采用OUT PWM输出,色还原度好,PWM频率为4KHz,能够实现良好的色彩效果。同时,该芯片内置过温保护功能,能够有效保护LED灯珠不受过热损坏的影响。
此外,SM15155E内置数据整形功能,数据级联(DIN→DOUT)不衰减,保证了数据传输的稳定可靠性。而且,它还内置了自动节能模式,待机功耗低于2mW,能够有效降低能耗,提高节能效果。

在电流控制方面,LED驱动芯片SM15155E内置电流增益功能,能够调节OUT RGBWY电流在10~300mA范围内,满足不同LED灯珠的亮度调控需求。
总的来说,LED驱动芯片SM15155E具有丰富的功能特点,能够实现精细调光、优质色彩效果,并且具有良好的安全性和节能性能,适用于各种LED照明产品的驱动控制。
Copyright © 2017-2021 hth官方网站 版权所有
QQ:41290014 电话:86 0755 2759 3052 E-mail:sale@linkage.cn