照明对于我们的现代生活是至关重要的。无论它是用于照明住宅、办公场所、公共建筑,还是用于提供安全保障或只是为了营造氛围。事实上,典型建筑中约25%的能源是用于照明的,这使得它成为了地球上最重要的能源使用之一。
加上白炽灯照明方案效率极低,能源成本正在以惊人的速度增加。这很易就会发现我们正浪费大量的世界资源,並为此付出高昂的代价。

所以,寻找高光效,高节能的一款LED电源芯片,成为了当下迫在眉睫的事情。节能照明LED电源技术一直在带动着整个LED照明产品市场的发展。
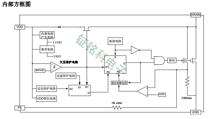
对于LED电源芯片SM7012这款芯片产品来说,SM7012是一款内置过温,过压,欠压锁定等等功能的反激LED电源芯片产品。
很多人都对这款LED电源芯片SM7012带来的功能不甚了解,的确,如果没有专门的LED测试工程师在测试电源芯片方案过程中给出这款SM7012详细的数据,从外形上很难看出与传统的电源芯片有什么不同。
LED电源芯片SM7012的输入电压为宽电压值输入,电压范围在85~265输入电压之间。

那么对于这款LED电源芯片SM7012,它工作时候的VDD电压可以设置为多少呢?答案就是9v~38v之间调节。另外对于LED电源芯片,SM7012内部集成了以往的传统芯片没有的高压启动电路以及高压功率开关这些功能,所以在某些照明场合下,传统的芯片产品就没办法应用的到,光效稳定性也没有像LED电源芯片SM7012这么好。
因为LED电源芯片SM7012内部是有集成了过压,过温保护功能,相对于抗雷涌,抗电击就稳定了许多。在长时间工作条件下,LED电源芯片SM7012也不容易由于温度过高而被毁坏。
SM7012不但稳定性能好,而且系统结构简单,设计方案成本值得考虑入手这门电源芯片方案。
在待机情况下,LED电源芯片SM7012功率消耗小于120mW@220V,高性能低功耗是这款电源芯片的一个标签。
hth网页版在线登录电子高压线性恒流芯片行业专家,高压测光源灯条高压线性方案,高压漫反射灯条方案,高压洗墙灯方案,LED电源芯片12年专注研发电子芯片产品---//m.cybp2p.com
Copyright © 2017-2021 hth官方网站 版权所有
QQ:41290014 电话:86 0755 2759 3052 E-mail:sale@linkage.cn