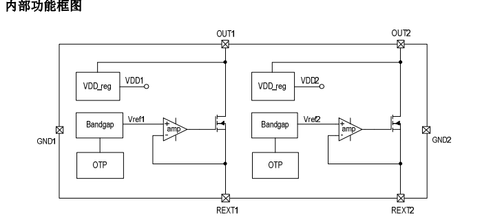
高压免驱动线性恒流icSM2082EG是一款双通道 LED线性恒流控制芯片,芯片使
用本司专利的恒流设定和控制技术,输出电流由外接Rext电阻设置为5mA~120mA
,且输出电流不随芯片 OUT端口电压而变化,具有较好的恒流性能。系统结构简
单,外围元件极少,方案成本低。

高PF值调光应用恒流方案SM2082EG注意事项
注 1:散热表现与散热片尺寸、PCB厚度与层数息息相关。实际应用条件下的热

阻值会与测试值存在一定差异,使用者可选择适当的
封装与 PCB布局,以达到理想的散热表现。

高压免驱动线性恒流芯片SM2082EG
过温调节功能
当 LED灯具内部温度过高,会引起 LED灯出现严重的光衰,降低 LED使用寿命
。高压免驱动芯片SM2082EG集成了温度补偿功
能,当芯片内部达到 150ºC过温点时,芯片将会自动减小输出电流,以降低灯具
内部温度。
其中 Vin是系统输入电源电压,VLED是单个LED工作电压降,ILED是 LED平均电
流。可看出系统串联的 LED
数量 n越大,系统工作效率越高。
系统设计过程中,需根据应用环境调整 SM2082EG的 OUT端口工作电压,优化
η值。
高压免驱动芯片SM2082EG LED串联数量设计
系统串接的 LED数量设计需考虑以下两个方面:
1)
2)
高压免驱动芯片SM2082EG在图 4电路中,OUT端口电压 VOUT = Vin – n*VLED
,为保证芯片正常工作,需保证 OUT端口电压 VOUT≥ VOUT_MIN;
芯片 OUT端口电压越低,系统工作效率越高。
PCB layout注意事项
铺铜散热
注:如需最新资料或技术支持,请与我们联系
4000336518或者联系13802567304林先生
sale@linkage.cn
深圳hth网页版在线登录电子有限公司是一家专业12年LED电源芯片产品方案设计的专业性引
领专家m.cybp2p.com
Copyright © 2017-2021 hth官方网站 版权所有
QQ:41290014 电话:86 0755 2759 3052 E-mail:sale@linkage.cn