小功率充电器适配器电源管理ic方案SM7022比亚成微RM系列高效
电源管理icSM7022 是采用电流模式 PWM 控制方式的功率开关芯片,集成高压启动电路
和高压功率管,为低成本开关电源系统提供高性价比的解决方案。芯片 VDD 的工作电压范
围宽,很方便的应用于充电器领域。芯片提供了过温、过流、过压、欠压等保护功能,保
证了系统的可靠性。

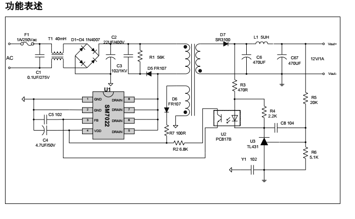
图中电源管理icSM7022 D1-D4、C2 组成全波整流,D6、R1、C3 组成 RCD 吸收回路,消
除变压器 T2 漏感产生的尖峰电压,
避免击穿 SM7022 内部的高压 MOS 管。
电源管理icSM7022输出部分 U3、U2、R5、R6、R3、R4、C8 组成采样反馈电路,R5、R6
决定系统的输出电压,输出电压 VOUT.
电源管理icSM7022 R3、R4 限制 U2 光耦 PC817B 的电流,避免影响反馈回路。C8 的加
入使得系统反馈更加稳定,避免振荡。
VDD 电压部分
SM7022 芯片工作电压范围宽,达到 9V——39V,此特性可以很方便的应用在某些特殊的
领域,比如电池充
电器等。
当开关电源管理icSM7022启动后,C2 电容上的电压会通过 T2 原边线圈、芯片内部的高
压启动 MOS 管向芯片 VDD 电容
C4 充电。当 C4 电容电压达到 16V,内部高压启动 MOS 管关闭,同时 PWM 开启,系统
开始工作。
当 C4 电容电压下降到 9V 以下,关闭 PWM 信号,同时芯片将会产生复位信号,使系统
重新启动。这就是电源管理icSM7022的欠压保护
欠压保护。
从上图可以看出,IFB 电流大,ID 的电流就小;IFB 电流小,ID 的电流就大。当 IFB
的电流大于 IFBSD 时,芯片会关闭 PWM,此时的 ID 的值大约为 85mA,同时芯片会自动
进入突发模式。这对于系统工作在空载或者轻载至关重要。
特点
85Vac~265Vac 宽电压输入
待机功耗小于 120mW@220Vac
集成高压启动电路
集成高压功率开关
60KHz 固定开关频率
9V~39V 宽 VDD 工作电压范围
电流模式 PWM 控制方式
内置过温、过流、过压、欠压等保护功能
SM7022 兼容 VIPer22 管脚(不需要修改电路走线及变压器)
封装形式:DIP8
应用领域
小功率充电器
小功率适配器
待机电源
DVD、DVB 以及其他便携式设备电源
有需要订购的各界朋友们,请华体汇官网app入口,免费拿样,提供方案技术支持
注:输出功率 10W 以上,建议根据实际方案增加散热措施:
增加独立散热片;
其他散热措施。
注(1):芯片要焊接在有 200mm2 铜箔散热的 PCB 板,铜箔厚度 35um,铜箔连接到所
有的 GND 脚。