在所有的电子设备和LED芯片产品中,都不乏电源管理IC的“身影”。随着数字高速IC技术和芯片制造工艺技术的共同高速发展,高性能电源芯片“助阵”的作用显得愈加重要。而日新月异的电子产品应用、环保绿色节能需求的兴起也对电源IC提出了更高的要求,催生新一代高集成度、高性能和高能效电源管理芯片的需求,亦成为电源管理芯片厂商永恒的使命。
在市场上创造了这样的条件之下,LED电源芯片SM7012在LED厂商的视野中逐渐出现。

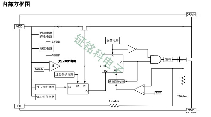
LED电源芯片SM7012是采用电流模式 PWM 控制方式的功率开关芯片,集成高压启动电路和高压功率管,为低成本开关电源系统提供高性价比的解决方案。
SM7012 这款LED电源芯片工作电压范围宽,达到 9V——38V,此特性可以很方便的应用在某些特殊的领域,比如电池充电器等。当开关电源芯片SM7012启动后,C2 电容上的电压会通过 T2 原边线圈、LED电源芯片SM7012内部的高压启动 MOS 管向芯片 VDD 电容C4 充电。当 C4 电容电压达到 16V,内部高压启动 MOS 管关闭,同时 PWM 开启,系统开始工作。当 C4 电容电压下降到 9V 以下,关闭 PWM 信号,同时芯片将会产生复位信号,使系统重新启动。这就是LED电源芯片SM7012的欠压保护功能。

最让这款LED电源芯片SM7012应用广泛功能是具有宽电压输入功能,输入电压范围是85vac~265vac之间。
并且LED电源芯片SM7012,具有过温,过流,欠压,过压锁定保护功能。正因为SM7012这款电源芯片集成了这么多传统LED电源驱动所没有的功能,所以电源芯片SM7012在行业内很是吃香。大多数LED厂商用的都是这款电源管理芯片方案。
并且这款LED电源芯片SM7012还能够兼容国外进口的意法半导体芯片VIPer12,并且SM7012不需要更改电路。可以说LED电源芯片SM7012是近期内为数不多的能够直接跟美国意法半导体芯片VIPER12A替换的LED电源芯片。
高压线性恒流芯片专注12年研发专家--hth网页版在线登录电子--m.cybp2p.com
Copyright © 2017-2021 hth官方网站 版权所有
QQ:41290014 电话:86 0755 2759 3052 E-mail:sale@linkage.cn