LED照明方案迅速发展的一个重要原因是LED本身价格的下降。因此,安装人员和消费者不仅仅希望LED电源可以在更小的空间内实现更优的性能,也期待看到类似的价格下调 (这意味着设计人员需要减少元件数量,并降低整体BoM成本)
LED照明是一种低电压技术,这意味着它们无法像白炽灯那样直接由市电驱动,而是需要一个电源,根据该LED应用提供恒定电压(CV)或恒定电流(CC)供电。电源对照明解决方案的整体性能和能效具有实质性的影响,因此至少需要像LED本身一样接受严格的审查。
而这个LED驱动电源所使用的芯片那就显得至关重要,甚至可以说是如果芯片选的不好,那就直接导致了LED照明生产厂商的经济损失,时间上的消耗过多,所以在大多数时候,系统结构简单,设计方案简单,线路简单,方案成本的LED电源芯片就受到了追捧。

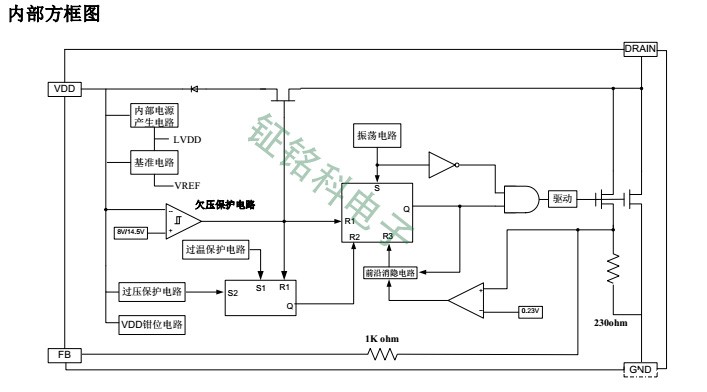
LED电源芯片SM7012就是其中出众的一款芯片。这是一款芯片内部集成了高压启动电路开关的LED电源芯片,在小家电产品电源中,模组供电电源应用得尤为广泛。
LED电源芯片SM7012 工作电压范围宽电压,达到 9V——38V,此特性可以很方便的应用在某些特殊的领域,比如电池充电器等。当开关电源启动后,芯片上的电容的电压会通过 原边线圈、SM7012电源芯片内部的高压启动 MOS 管向芯片 VDD 电容充电。当LED电源芯片SM7012的电容电压达到 16V,内部高压启动 MOS 管关闭,同时 PWM 开启,系统开始工作。当 电容电压下降到 9V 以下,关闭 PWM 信号,同时芯片将会产生复位信号,使系统重新启动。这就是LED电源芯片SM7012所具有的欠压保护功能。

除此功能之外,LED电源芯片SM7012还具有PWM的电流开关控制模式,给这款电源芯片提供了多样化功能。
SM7012这款LED电源芯片输入电压范围为85到265v,并且兼容美国意法半导体芯片VIPER12A,在设计替换的时候不需要更改线路以及变压器的相关功能。相对于进口芯片昂贵的价格,LED电源芯片SM7012无疑是一个性价比高,优势好的电源芯片。
hth网页版在线登录电子高压线性恒流芯片行业专家,高压测光源灯条高压线性方案,高压漫反射灯条方案,高压洗墙灯方案,LED电源芯片12年专注研发电子芯片产品---
Copyright © 2017-2021 hth官方网站 版权所有
QQ:41290014 电话:86 0755 2759 3052 E-mail:sale@linkage.cn