PWM控制恒压驱动电源管理芯片SM7075P替换亚成微ic
SM7075 是采用电流模式 PWM 控制方式的功率开关芯片,集成高压启动电路和高压功率管,为低成本开关电源系统提供高性价比的解决方
案。芯片应用于 BUCK 系统方案,支持 12V/18V 输出电压,很方便的应用
于小家电产品领域。并提供了过温、过流、过压、欠压等完善的保护功能,保证了系统的可靠性。

SM7075主要功能特点:
拓扑结构支持:低成本 BUCK-BOOST
采用 730V 单芯片集成工艺
85Vac~265Vac 宽电压输入
待机功耗小于 120mW@220Vac
集成高压启动电路
集成高压功率开关
60KHz 固定开关频率
内置抖频技术,提升 EMC 性能
电流模式 PWM 控制方式
内置过温、过流、过压、欠压等保护功能
内置软启动
内置智能软驱动技术(提高EMC 性能)
DIP8 兼容 SM7022
封装形式: DIP8

恒压驱动PWM控制芯片SM7075主要应用领域:
电磁炉、电饭煲、电压力锅等小家电产品电源
欢迎广大各界人士前来联系 hth网页版在线登录咨询订购,提供方案支持,免费拿样4000336518.

恒压驱动PWM控制芯片SM7075
注(1):芯片要焊接在有 200mm2 铜箔散热的 PCB 板,铜箔厚度 35um,铜箔连接到所有的 GND 脚。
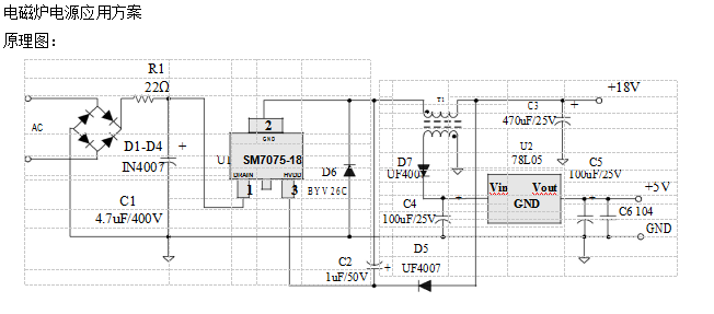
恒压驱动PWM控制芯片SM7075上图为典型的 BUCK-BOOST 电路,其中 C1、C2、L1 组成π型滤波,有益于改善 EMI 特性,R1 电阻为浪涌抑制元件,D1 为整流二极管,构成半波整流电路。

恒压驱动PWM控制芯片SM7075当开关电源启动后,C2 电容上的电压会通过芯片内部的高压启动 MOS 管向芯片 HVDD 电容 C3 充电,当
C4 电容电压达到 11.5V,内部高压启动 MOS 管关闭,同时 PWM 开启,系统开始工作。
当 C4 电容电压下降到 9V 以下,关闭 PWM 信号,同时芯片将会产生复位信号,使系统重新启动。这就是欠压保护。

恒压驱动PWM控制芯片SM7075输出功率表
输入电压 85Vac~265Vac 180Vac~265Vac
12V 350mA 400mA
最大电流
DIP8
18V 350mA 400mA