智能LED照明灯的控制芯片,通常采用微控制器(MCU)或数字信号处理器(DSP)来实现。这些芯片可以通过编程实现各种智能化控制功能,例如调光、定时、场景预设、自动感应等。
具体来说,这些控制芯片可以通过接收来自各种传感器的输入信号,例如光敏传感器、人体传感器、温度传感器等,来检测环境参数的变化。根据环境参数的变化,控制芯片可以自动调节LED照明灯的亮度、色温等参数,以实现智能化控制。
此外,智能LED照明灯的控制芯片还可以与智能手机或其他智能设备进行连接,通过APP软件实现远程控制、定时开关等功能。用户可以通过手机或其他智能设备来查看照明灯的状态、调节亮度、色温等参数,方便快捷。

智能化控制照明芯片SM2189EM型号介绍
SM2189EM是一款单通道可调光、无频闪、可满足新ERP标准的LED线性恒流控制芯片,内置过温保护功能,提升系统应用可靠性。
智能化控制照明芯片SM2189EM型号特征:
本司专利的恒流控制技术
支持输入电压: 120Vac/220Vac
无频闪、可满足新ERP标准要求
具有PWM调光功能
芯片间输出电流偏差<土5%
无需磁性元器件可满足EMI应用
具有过温调节功能
封装形式:ESOP8
智能化控制照明芯片SM2189EM型号应用领域
智能遥控、人体感应、声控、等智
能化控制 LED 照明领域
LED 球泡灯
灯具类 LED 照明
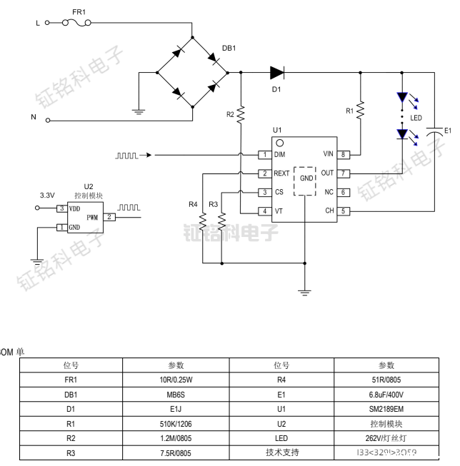
智能化控制照明芯片SM2189EM型号应用电路图

更多热门智能化控制照明芯片的型号推荐:
型号 (封装) | 通道数 | 控制模式 | 输出类型 | 耐压 | 最大输出电流 | 电流波动范围 | 最大输出功率 | 功率因素 | 应用领域(特征) |
SM2189EM (ESOP8) | 1 | PWM | 模拟 | 500V | 110mA | ±5% | 10W | >0.7 | 智能化控制照明 (新ERP认证) |
SM2289EM (ESSOP10) | 2 | PWM | 模拟 | 500V | 110mA/110mA | ±5% | 10W | >0.7 | 智能化控制照明(新ERP认证) |
hth官方网站是一家从事18年LED驱动芯片IC方案供应商,主营LED线性恒流驱动芯片,ACDC和DCDC恒流恒压电源管理芯片。开发了LED芯片电源方案近5000款,经典方案98款,如果你也是做LED灯饰照明,小家电控制板,过欠压保护器,LED高低压灯带,LED幻彩灯带,LED景观亮化的工厂欢迎一起交流沟通!
Copyright © 2017-2021 hth官方网站 版权所有
QQ:41290014 电话:86 0755 2759 3052 E-mail:sale@linkage.cn